



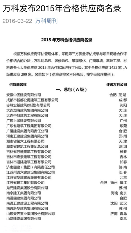
2016年3月22日,万科周刊发布《2015年万科合格供应商名录》。
万科根据供应商评估管理体系,采用第三方质量评估成绩与项目现场合作评价相结合的评分办法,万科对总包、装修总包、景观绿化、门窗幕墙、基础工程、材料设备七大类合作供应商进行了分级:合格供应商1422家,A级供应商299家,其中入选名录中监理咨询A级供应商39家,监理咨询B级供应商68家,监理咨询C级供应商87家,沈阳监理成为沈阳地区唯一一家入选万科监理咨询A级供应商名录的监理企业。
历经十余年的耕耘,沈阳万科经历了起步、创业、发展三个战略跨越,逐步走向成熟和理性,在开发实践中始终以精品致胜,走在时代最前沿,在辽沈地区打造了无数经典工程案例。
万科企业有限公司与沈阳监理一路并肩携手,风雨同行。2008年万科与沈阳监理结为战略合作伙伴,同时沈阳监理多次被万科评定为优秀供应商、A级供应商,监理管理的项目在万科集团历次飞检中成绩斐然,屡获嘉奖。沈阳监理与万科合作的项目有:
1、万科四季花城
2、万科魅力之城
3、沈阳万科金域蓝湾
4、抚顺万科金域蓝湾
5、沈阳万科金域华府
6、万科蓝山等
未来,沈阳监理将继续秉承“诚信、优质、高效、热忱”的服务理念,与万科共同“建筑无限生活”,推动企业健康稳定持续发展。

